Notes, 大型网站技术架构
Overview
Evolution of Large Site Architecture
Characteristics
- high concurrency, huge traffic
- high availability
- vast data
- users from everywhere, complex situation of network
- bad environment of security
- quick demands changing, frequently releasing
- progessive development
Development Progress
- begin

- separate application and data service
- use cache
- use application cluster
- separate read and write of database
- use reverse proxy and CDN

- use distributed file system and distributed database
- use NoSQL and search engine

- separate bussiness
- use distributed services

Values
- key is to be flexible to the bussiness
- major pusher is bussiness developing
Wrong Thinking
- follow solutions of the gaints blindly
- be technical just for techniques
- try to solve all problems with techniques
Models of Large Site Architecture
Layer (horizontal)
- application layer: be responsible for specific bussiness and view showing (view, bussiness logic)
- service layer: provide service for application layer (data interfaces, logic processing)
- data layer: provide service data accessing and storage
Split (vertical)
split different functionalites and services into aggregated and decoupled modules.
Distributed
distributedly deploy the layered and splitted modules in different servers.
- distributed applications and services
- distributed static resources
- distributed data and storage
- distributed computing
- distributed configuration
- distributed lock
- distributed file system
Cluster
cluster the independent deployed server, i.e., many servers deployed the same application consists of a cluster.
Cache
- CDN
- reverse proxy
- local cache in application server
- distributed cache
Asynchronization
distributed message queue, is a typical producer-consumer model
- improve system availability
- speed up the response of website
- reduce the peek of concurrent accessing
Redundancy
- cold backup: storage archived in fixed period
- hot backup: separate read and write of database, real-time synchronization
- disaster recovery data center
Automation
automatic releasing
- automatic source control
- automatic testing
- automatic security dection
- automatic deployment
automatic monitoring
- automatic alerting
- automatic failure transferring
- automatic failure recoverring
- automatic downgrading
- automatic resource allocating
Security
- password
- verification code
- encryption
- filtering
- risk control
Architecture Model of Weibo

Keys of Large Site Architecture
Performance
- response time
- throughput
- system performance monitor (top)

Availability
- available time (99.99%)
- redundancy
- pre-released verification
- gray releasing
Scalability
easy to add and remove servers in cluster
Extensibility
- event driven architecture
- distributed service
Security
Architecture
High-performance Architecture
Different Views of Website Performance
user

developer
the performance of application itself and relevant subsystem.
response latency, system throughput, concurrency, and system stabilitymaintainer
infrastructure performance, resource utilization
Metrics of Performance
response time

number of concurrency
number of total users >> number of online users >> number of concurrent usersthroughput
TPS(transaction per second), QPS(query per second), HPS(HTTP request per second)system performance monitor (top)
system load, number of objects and threads, memory and CPU used, disk and netword I/O
top: there floating number, recent 1min, 10mins, 15mins average running processes
Ways of Profiling
- performance testing
- load testing
- stress testing
- stability testing


- performance report

Strategy of Performance Optimization
- performance analysis
- performance optimization
Web Front Performance Optimization
browser
- reduce the number of HTTP requests
- browser cache
- enable compression
- put CSS at the front of page, and JS at the bottom
- reduce the transferring of Cookie
CDN (Content Distribute Network)

reverse proxy

Application Server Performance Optimization
distributed cache
cache principle (80%-20% law)

use cache properly
- infrequently modified (read:write ≥ 2:1)
- hot piece
- set expired time
cache availability
- cache warm up
preload the hot pieces - cache penetrating
situation that requires to nonexistent data in high concurrency, one way is to cache it (nonexistent-null)
- cache warm up
architecture of distributed cache
JBoss Cache: update synchronously (enterprise use)
Memcached: no communication between servers
communication protocol: TCP, UDP, HTTP
communication serializating protocol: text(XML, JSON), binary(Google Protobuffer)memcached use TCP for communication protocol, and it defines its own text serializating protocol.
memcached’s server communication module is based on
Libevent.memory management
- chunk-based allocation
find a minimal chunk that can save the data - LRU

- chunk-based allocation
asynchronizaton
use message queue to reduce the peek
cluster
code optimization
- multi-thread
number of threads = $\frac{task\ execution\ time}{task\ execution\ time-IO\ waiting\ time}\times CPU\ cores$ - thread-safe
stateless object, local object, lock - resource reusing
singleton, object pool - data structure
hashtable: originlal-MD5->info figureprint-HASH->hashcode - garbage collection
object created in Eden-Young GC->From-Young GC->To-Young GC->From-…threshold times Young GC->Old->Full GC
storage performance optimization
- mechanical hard disk vs. solid state hard drive
B+ tree vs. LSM tree
N-branch search tree: at most 3 level, (maybe 5 disk IOs to update, 3 to get the index, 1 to read, 1 to write)
N-level mergeable search tree: write operations do in memory, and create a new record in the $C_0$ tree
RAID vs. HDFS


High-availability Architecture
Layered Architecture
application layer <- service layer <- data layer
more complicated:
High-availability Application
- failure transferring through load balancing
- session managemant
a session is a semi-permanent interactive information interchange, i.e., a dialogue- session copy
- session binding
- use cookie to record session
- session server

High-availability Service
- managed in priority
- time-out setting
- asynchronous call
- downgrade-abled service
- idempotent design
i.e., repeated call can be handled properly.
High-availability Data
CAP Principe
- consistency
- availablity
- partition tolerance

consistency
- data strong consistency
data is always consistent in all the physical copies - data user consistency
data may be not consistent in all the physical copies, but it
can be accessed as a consistent and right one for user through
error correction and verification. - data final consistency
data may be not consistent in all the physical copies, and it
may be not accessed consistently. but after some time, it can be
corrected to user consistency.
Data Backup
Failure Transferring
- failure confirmation

- access transferring
- data recovering
Quality Insurance
automatic releasing
(gray releasing)
automatic testing
pre-releasing verification
source control
- master developing, branch releasing
- master releasing, branch developing
website monitoring
- user behavior log collection
tools based onStorm(real-time computing framework) - server performance monitoring
- running data report
website monitoring control
- system alerting
- failure transferring
- automatic downgrading
High-scalability Architecture
Physical Separation
(clustering)
Load Balancing
- HTTP redirection protocol
- DNS (domain name resolution)
- reverse proxy
- IP

- data link layer
LVS (Linux Virtual Server)
load balancing algorithms
- round robin
- weighted round robin
- random
- least connections
- source hashing
Distributed Cache
memchached access model
consistent hashing
to solve the influence of cache load => virtual nodes (a server to 150 nodes)
Distributed Database

spread tables into different database servers
put table into slices, then spread into different database servers
database products of data slices: Amoeba, Cobar


NoSQL
abandon 2 basis of relation database:
SQL based on relation algebra,
and transaction consistency guarantee [atomicity, consistency, isolation, durability] (ACID)strengthen characteristics that large site concerned:
high-availability, high-scalability
Apache HBase


High-extensibility Architecture
- event driven architecture

- distributed message queue
Apache ActiveMQ
distributed services
web service and enterprise distributed service

distributed service framework
large site need simple and efficient distributed service
framework to build its service oriented architecture (SOA)
it is said that Facebook manages its distributed service based onThrift(an opensource remote service call framework)Alibaba-Dubbo

extensible data structure
NoSQLColumnFamily(first in Google Bigtable)
open platform to build website ecosystem

Security Architecture
Website attack and defense
XSS(Cross Site Script) attack
reflective type

persistent type

solution: filter, HttpOnly
Injection attack
SQL injection, OS injection
SQL injection: open source(table name is public), error echoed, blind injection
solution: filter, parameter binding
CSRF(Cross Site Request Forgety) attack
solution: form token, verification code, referer check
other attack
- error echoed
- HTML comment
- file uploading
- path traversal
web application firewall
ModSecurity
website security scanning
Encryption and Key Security Management
one-way hashing encryption
MD5, SHA
Rainbow Table to try to decrypt MD5
symmetric encryption
DES, RC
asymmetric encryption
RSA
information security transmission, digital signature
key security management

Infomation filtering and Anti-spam
text matching
double array trie, multi-level hashtable (simpler)
classification algorithm
Native Bayes, TAN, Association Rule Clustering System (ARCS)
blacklist
hashtable, bloomfilter
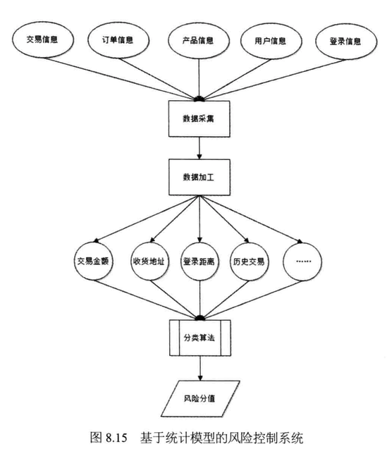
Risk Control
- rule engine

- statistics model

Cases
Taobao
At first, Ma Yun bought a C2C website, then LAMP:
MVC: decouple view and bussiness logic
ORM (Object-relational mapping): decouple objects and relational database
Taobao didn’t use the hot Struts and Hibernate,
but choose to develop its own MVC frameword Webx, and to use IBatis for ORM.
Taobao also used Weblogic for application server, Oracle for database. They are commercial softwares.
Then, to use Spring instead of EJB, free JBoss instead of Weblogic
At last, abandon Oracle, IBM, EMC, and back to open source MySQL and NoSQL
Wikipedia
based on LAMP
Wikipedia’s web front
the key architecture of is Squid cluster:
Wikipedia’s backend
- cache the format that application can be used directly
- cache servers store the session objects
- memcached’s connection is cheap, and create one when needed
- increase memory to improve
MySQL - use
RAIO0to speed up disk accessing - set ACID of database at a some low level
- if
Masterdatabase sever crashed, switch toSlave,
the close the write service, i.e., close the edition of users.
Doris (enormous distributed KV storage)









Seckilling System
chanllenge
- strike for the current bussiness
- high load of high concurrency
- increasing bandwidth
- the URL to place an order
solution
- independently deploy seckilling system
- static page for seckilling product
- rent netword bandwidth for seckilling
- dynamically generate random URL for placing order
architecture



Failure Analysis
disk space increases surprisingly
set log level to DEBUG by mistake.
high load of database
a SQL executes in the index page.
timeout failure in high concurrency
a singleton object need the unique lock to execute for a long time.
high load of database caused by cache
close the cache servers when releasing.
application start out of synchronization
Apache and JBoss start at the same time.
JBoss first, and curl to validate, then Apache.
big files occupy the disk IO
separate different sizes or types of files.
abuse of releasing environments
someone did performance testing in releasing environments.
non-standard releasing procedure
forget to uncomment some codes.
commit after diff checking.
bad programming habits
NullPointerException throws.
forget to check whether the object is null.
Postscript
